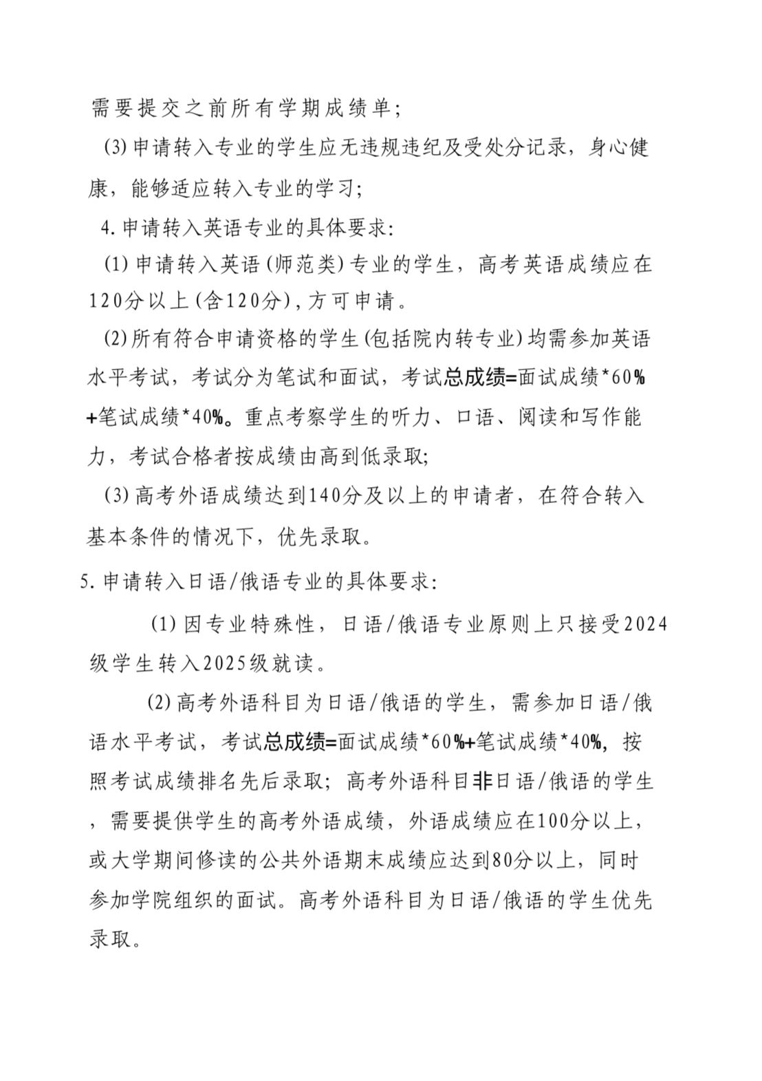
bat365中文官方网站
师大首页
English
联系我们
蒙语
English
/
师大首页
/
联系我们
首页
走进外院
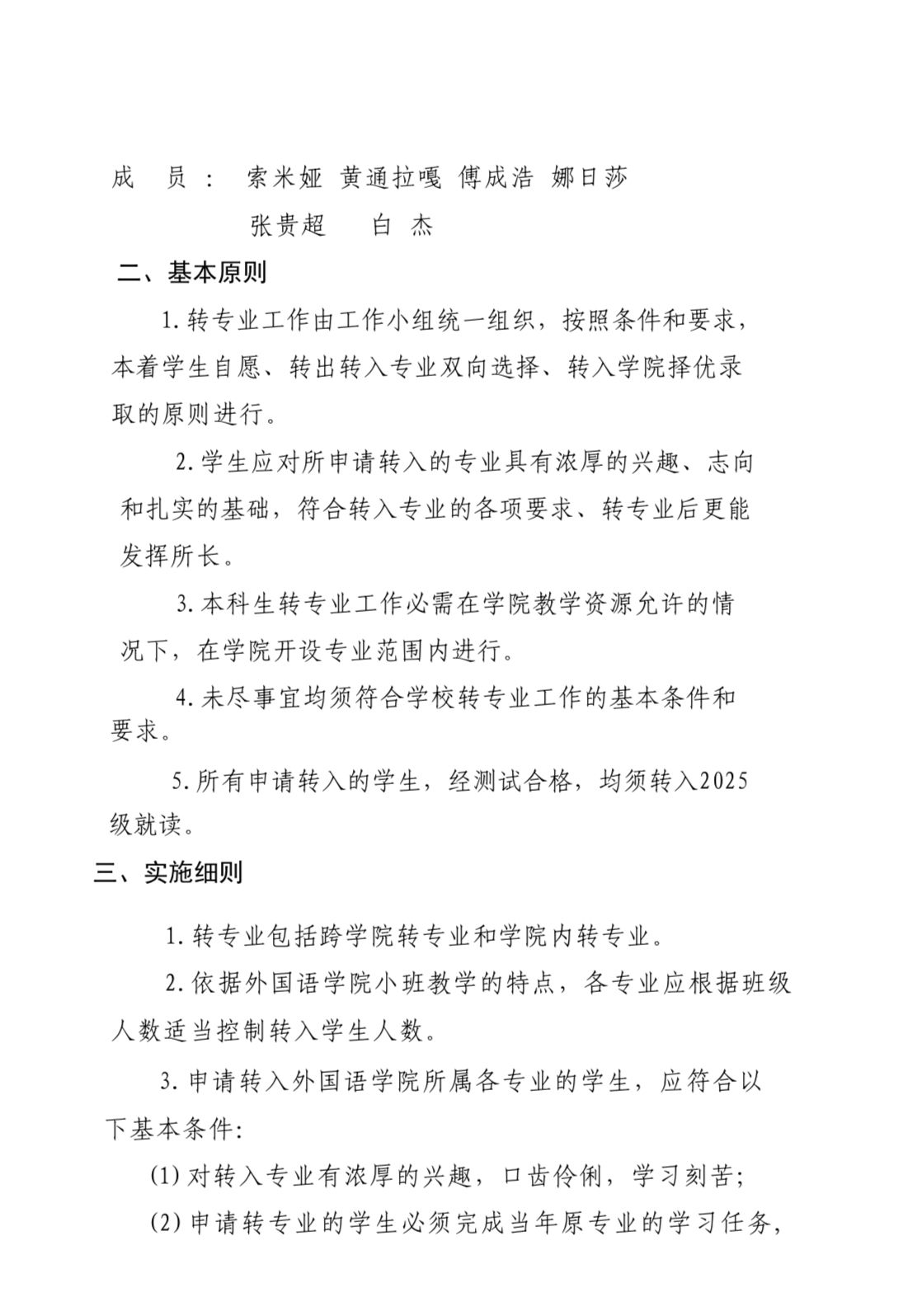
党群工作
人才培养
学术研究
学科建设
学生工作
合作交流
雅思考点
外院概况
组织机构
现任领导
师资队伍
规章制度
党支部
学院工会
教学委员会
本科生教育
研究生教育
学生实践
学术委员会
研究平台
科研成果
学位点
导师队伍
规章制度
团学组织
学生就业
素质拓展
国内合作
国际交流
通知公告
首页
走进外院
党群工作
人才培养
学术研究
学科建设
学生工作
合作交流
雅思考点
您的位置:
首页
→ 正文
通知公告
2025年bat365中文官方网站本科生转专业工作实施细则
[日期:2025-04-17]